| 當前位置:首頁->方案設計 |
|
| bq25120可穿戴和IoT電池充電器解決方案 |
|
|
| 文章來源: 更新時間:2015/10/20 16:04:00 |
在線咨詢: |
| |
TI公司的bq25120是高度集成電池充電管理集成電路,包括用于可穿戴設備的線性充電器,穩(wěn)壓輸出,負載開關(guān),帶定時器的人工重置以及電池電壓監(jiān)視器,工作電壓高達4.65 V,主要用在智能手表和其它可穿戴設備,健身設備附件,健康監(jiān)測附件以及可充電玩具.本文介紹了bq25120主要特性,框圖和應用電路,以及評估板bq25120EVM-731主要特性,電路圖,材料清單和PCB設計文件圖.
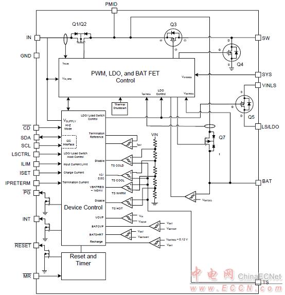
The bq25120 is a highly integrated battery charge management IC that integrates the most common functions for wearable devices: Linear charger, regulated output, load switch, manual reset with timer, and battery voltage monitor. The integrated buck converter is a high efficiency, low IQ switcher using DCS control that extends light load efficiency down to 10-µA load currents.The low quiescent current during operation and shutdown enables maximum battery life. The device supports charge currents from 5 mA to 300 mA. The input current limit, charge current, buck converter output voltage, LDO output voltage, and other parameters are programmable through the I2C interface.
The battery is charged using a standard Li-Ion charge profile with three phases: precharge, constant current and constant voltage. A voltage-based JEITA compatible battery pack thermistor monitoring input (TS) is included that monitors battery temperature and automatically changes charge parameters to prevent the battery from charging outside of its safe temperature range. The charger is optimized for 5-V USB input, with 20-V tolerance to withstand line transients. The buck converter is run from the input or battery. When in battery only mode, the device can run from a battery up to 4.65 V.
A configurable load switch allows system optimization by disconnecting infrequently used devices. The manual reset with timer allows mutliple different configuration options for wake are reset optimization. A simple voltage based monitor provides battery level information to the host in 2% increments from 60% to 100% of the programmed V(BATREG).
bq25120主要特性:
Increases System Operation Time Between Charges
Configurable 300-mA Buck Regulator (1.8-V Default)
700 nA (typical) Iq with Buck Converter Enabled (No Load)
Configurable Load Switch or 100mA LDO Output (Load Switch by Default)
Up to 300-mA Charge Current for Fast Charging
0.5% Accurate Battery Voltage Regulation (Configurable from 3.6 V to 4.65 V in 10-mV Steps)
Configurable Termination Current Down to 500 µA
Simple Voltage Based Battery Monitor
Highly Integrated Solution with Small Footprint
2.5 mm × 2.5 mm WCSP Package and 6 External Components for Minimal Solution
Push-Button Wake-Up and Reset with Adjustable Timers
Power Path Management for Powering the
System and Charging the Battery
Power Path Management enables <50 nA Ship Mode Battery Quiescent Current for Longest Shelf Life
Battery Charger Operates from 3.4 V – 5.5 VIN (5.5-V OVP / 20-V Tolerant)
Dedicated Pins for Input Current Limit, Charge Current, Termination Current, and Status Output
I2C Communication Control
Charge Voltage and Current
Termination Threshold
Input Current Limit
VINDPM Threshold
Timer Options
Load Switch Control
Controls for Interrupts for Faults and Status
System Output Voltage Adjustment
LDO Output Voltage Adjustment
bq25120應用:
Smart Watches and other Wearable Devices
Fitness Accessories
Health Monitoring Medical Accessories
Rechargeable Toys

圖1.bq25120功能框圖

圖2.bq25120應用電路圖
評估板bq25120EVM-731
The bq25120EVM-731 evaluation module is a highly integrated battery charge management IC that integrates the most common functions for wearables devices: Linear charger, regulated output, load switch, manual reset with timer, and battery voltage monitor. The low quiescent current during operation and shutdown enables amaximum battery life. The device supports charge currents from 5 mA to 300 mA. The input current limit, charge current, PWM output voltage, LDO output voltage, and other parameters are programmable through the I2C interface. The battery is charged using a standard Li-Ion charge profile with three phases: precharge, constant current and constant voltage.
The bq25120 EVM on PWR731 PCB is a complete battery power management module for evaluatingcompact, highly-integrated, flexible, high efficiency, linear charging solution for single cell, Li-Ion and Li-Polymer battery-powered systems used in wearables and low-power portable applications.
評估板bq25120EVM-731主要特性:
• Configurable 300-mA buck regulator (1.8-V default)
• 700-nA typical IQ with PWM enabled
• 0.5% accurate battery voltage regulation (configurable from 3.6 V to 4.65 V in 10-mV steps)
• Configurable termination current down to 500 μA
• 2.5 mm × 2.5 mm WCSP package and 6 external components for minimum solution
• Power path management for powering the system and charging the battery
• Power path management enables < 150 nA ship mode battery quiescent current for longest shelf life
• Push-button wake-up and reset with adjustable timers
• Battery charger operates from 3.4 V – 5.5 V VIN (5.5-V OVP / 20-V tolerant)
• I2C control of key parameters

圖3.評估板bq25120EVM-731外形圖

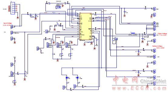
圖4.評估板bq25120EVM-731電路圖
評估板bq25120EVM-731材料清單:



圖5.評估板bq25120EVM-731 PCB設計圖(1)

圖6.評估板bq25120EVM-731 PCB設計圖(2)

圖7.評估板bq25120EVM-731 PCB設計圖(3)

圖8.評估板bq25120EVM-731 PCB設計圖(4)

圖9.評估板bq25120EVM-731 PCB設計圖(5)

圖10.評估板bq25120EVM-731 PCB設計圖(6)

圖11.評估板bq25120EVM-731 PCB設計圖(7)

圖12.評估板bq25120EVM-731 PCB設計圖(8) |
| |
|
|
|
|
|
| |
|
| |
|
|